不朽情缘官网

新闻资讯
NEWS
目今所在页面:首页 > 新闻资讯 > 公司新闻
不朽情缘官网公司企业文化
宣布时间:2017-09-06编辑: 广州不朽情缘官网情况监测

不朽情缘官网检测大楼

 

不朽情缘(中国区)官方网站

 

 

不朽情缘官网简介

 

广州不朽情缘官网情况监测有限公司建立于2011年4月,是一家具有独立法人资格的第三方情况检测机构,能独立对外行文和开展业务运动,出具的检测报告被各级政府部分及认证机构所认可,能够担负相应的执法责任。 2016年,公司并入中国联塑集团(香港上市公司代号:2128),成为中国联塑集团旗下的控股子公司。借助于集团总部的强大实力,公司不绝生长和提升,目前拥有近3000平方的办公实验区,一批先进的采样、检测仪器,技术人员配备齐全。依靠专业化的技术团队、先进的采样检测设备、富厚的检测经验、以及优质的效劳和“一站式”检测技术等优势,公司必将在环保行业树立越发良好的信誉和口碑。 目前已开展的检测规模包括水、气、声、土壤和底泥等项目。并被认可为国家“高新技术企业”。公司严格执行“公正、准确、规范、快捷”的质量目标,始终坚持以“专业的技术、科学的治理、积极的态度、高效的效劳”的企业精神,致力为客户提供优质、满意的效劳。

 

公司资质 作为一个有公信力的公司,已经获有CMA资质认定证书、ISO14001、ISO9001和OHSAS18001等证书。拥有多项实用新型专利,以及盘算机软件著作权挂号证书。详细资质请点击下面链接检察。 http://hq.vancheer.com.cn/CSabout/honor.html

 

公司内景 公司拥有多台先进的检测仪器和采样仪器。办公区域宽敞明恋,实验区域功效齐全:拥有原子光谱室、ICP- MS室、气相色谱室,液相色谱室等各检测功效室。想了解更多仪器和实验室信息请点击下面链接。 http://hq.vancheer.com.cn/CSabout/advantage.html

 

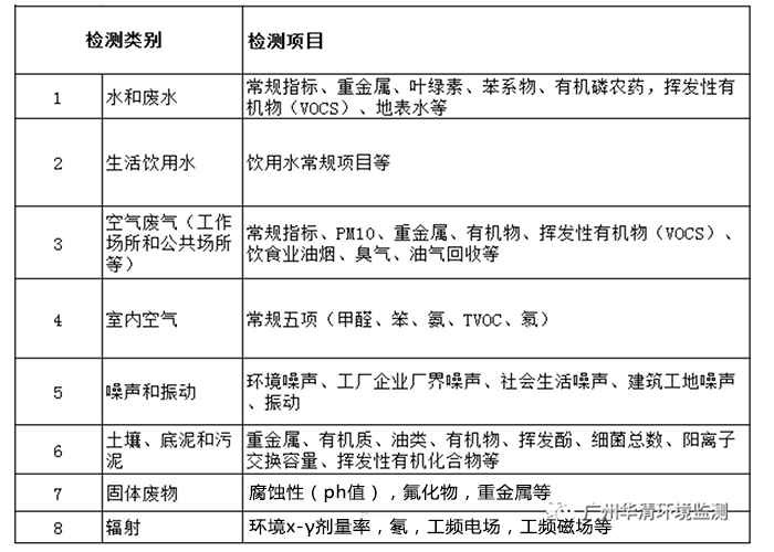
检测项目

不朽情缘(中国区)官方网站
 
Copyright ? 不朽情缘官网版权所有 粤ICP备12027904号 Powered by Vancheer
Copyright ? 不朽情缘官网版权所有 粤ICP备12027904号 Powered by Vancheer
网站地图